304永利集团登录入口
加入收藏
|
设为首页
首页
学院概况
学院简介
学院领导
组织构架
发展成就
新闻公告
新闻动态
通知公告
院务公开
党建思政
党建引领
工会工作
师资力量
师德师风好故事
教师名录
人才培养
专业建设
专业介绍
课程建设
实践实训
质量工程
科学研究
科研动态
学科建设
研究机构
科研成果
学生发展
队伍风采
学工新闻
公示公告
学子风采
就业信息
常见下载
学院概况
学院简介
学院领导
组织构架
发展成就
发展成就
当前位置:
首页
>
学院概况
>
发展成就
> 正文
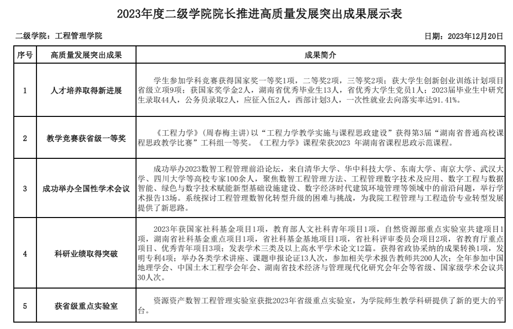
2023年度学院高质量发展成果展示
发布日期:2023-12-22 作者:工程管理学院 来源: 点击:
上一条:
2024年度学院高质量发展成果展示
下一条:
2022年度学院高质量发展成果展示
相关链接:
304永利集团登录入口
纪委、监察专员办公室
党政办公室
组织部、党校
宣传部、统战部
校团委
财务处